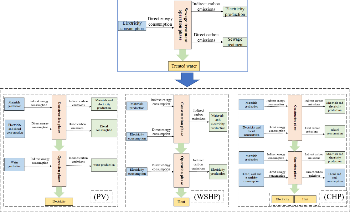
“双碳”背景下,污水处理行业的碳中和潜力并不清楚。近日,农业环境管理与低碳发展团队张小洪课题组,以2020年中国大陆31个省、自治区、直辖市的城市污水处理行业为案例,筛选出光伏发电、热电联产和水源热泵3种成熟的低碳技术,并结合技术适用的气象条件、污泥产率等因素进行了空间匹配,形成各地特定的低碳改造情景。然后评估了各地能量自给率、碳中和潜力及经济绩效。结果表明,采用低碳技术后,有13个地区能够实现能源自给或能量富余,有9个地区能够实现碳中和或者负碳,经济上都是可行的。同时,该研究也指出了这三个技术在各地实施面临的挑战,并提出了针对性的政策建议。论文近日以“Energy self-sufficiency and carbon neutrality potential of Chinese urban wastewater treatment”为题发表在生态环境领域1区TOP期刊Journal of Cleaner Production(录用率10%左右)上,2024届硕士研究生杨明东为第一作者,张小洪教授为论文通讯作者,tyc5997太阳集团为第一完成单位。
近年来,围绕新质生产力的发展,张小洪课题组在传统行业的绿色低碳转型方面进行了有益的探索。通过将新型低碳技术与传统行业的有机结合,助力行业的绿色低碳转型,一定程度上促进了科教、产教融合,训练了学生的学习能力、科研思维能力,提高了学生的核心竞争力,拓展了学生的就业面。

论文链接:https://www.sciencedirect.com/science/article/pii/S0959652624031068